11 年
手机商铺
公司新闻/正文
2598 人阅读发布时间:2021-02-08 10:07
植物膜系统主要是含膜的亚细胞结构,包括细胞膜、细胞核膜以及内质网、高尔基体、线粒体、叶绿体等有膜围绕而成的细胞器,在分离提取过程中以不可溶形式存在,主要存在于经研磨离心分离出的绿色沉淀物中。而离心分离出的上清液中主要是可溶性的细胞质蛋白。
植物免疫,植物抗逆,植物光合等研究中,不可溶的膜系统发挥着巨大的作用,往往是研究中的关键。今日我们一起研读几篇文章,一起揭秘大佬们对植物膜系统研究的“套路”。
2019年4月5日,清华大学柴继杰团队、中国科学院遗传与发育生物学研究所周俭民团队和清华大学王宏伟团队合作发表于Science(IF:41.058)的题为“Reconstitution and structure of a plant NLR resistosome conferring immunity ”的文章,首次报道了植物抗病蛋白NLR复合物的组装、结构和功能分析,并解析了植物抗病蛋白抑制状态复合物RKS1-ZAR1、识别-启动状态复合物PBL2UMP-RKS1-ZAR1、激活复合物 (抗病小体,resistosome)的结构,详细阐述了植物抗病蛋白的工作机理,揭示了抗病蛋白管控和激活的核心分子机制。
植物抗病小体工作机制示意图

抗病小体结构的解析为理解其生化功能提供了重要线索,作者进一步结合结构、进行了生化和功能研究,功能验证部分(如下图),使用了Invent柱式法植物质膜及组分分离工具(Cat#SM-005-P)获得了高质量质膜蛋白(不可溶蛋白)及胞浆蛋白(可溶蛋白)进行WB检测,FLS2为质膜内参,Rubisco为胞浆内参,验证了抗病小体形成后直接在细胞质膜上发出自杀指令,很可能是植物细胞死亡和免疫的执行者,为植物控制细胞死亡和免疫建立了新模型。

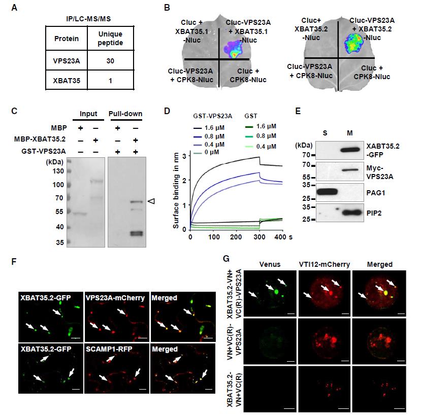
2020年9月,Molecular Plant(IF:12.08)在线发表了中科院遗传与发育生物学研究所谢旗课题组题为 “ESCRT-I Component VPS23A Is Targeted by E3 Ubiquitin Ligase XBAT35 for Proteasome-Mediated Degradation in ModulatingABA Signaling”的研究论文,报道了E3泛素连接酶XBAT35通过调节ABA受体的负调控因子--ESCRT-I经典组分VPS23A蛋白稳定性,从而调控ABA信号的接收及其介导的干旱胁迫响应的分子机制。
脱落酸(ABA)信号在植物生长发育中发挥了重要的作用,也参与了众多非生物胁迫反应。ABA介导的信号传导在细胞核和细胞膜中都可以被激活,并可以迅速响应不利环境。最近的研究发现,ABA受体蛋白可通过26S蛋白酶通路降解,并可通过转运(ESCRT)蛋白所需的内体分选复合体处理后的空泡降解。尽管已经知道ESCRT蛋白在ABA信号的重要性,但是其上游调控机制仍不清楚。
首先作者通过体外生化实验,说明ESCRT元件VPS23A是一种不稳定的蛋白,并可以通过26S蛋白酶通路降解。这是首次展示了ESCRT元件在植物中的调控。
其次,为了了解E3泛素如何调控ESCRT蛋白,作者利用它们各自的元件XBAT35和VPS23A,通过一系列的体内和体外实验研究了它们的互作。发现XBAT35中的两个PSAP基序可以识别并结合作用于VPS23A的UEV结构域。

上图E中,作者使用Invent柱式法植物微粒体分离试剂盒(Cat#MM-018)分离了植物叶片的可溶性组分和不可溶组分(微粒体),通过WB进行过表达的验证,与荧光素互补成像、共定位、体外结合等不同实验互证。
最后,为了探究XBAT35在ABA信号中的具体调控机制,作者利用不同浓度的ABA处理了两种xbat35-1和xbat35-3突变体,通过表型观测和表达水平分析,发现XBAT35通过VPS23A/PYL4复合体正调控ABA信号,阐明了泛素-蛋白酶体系统(UPS)和内体-液泡介导的降解途径之间的通讯控制ABA信号传导的机制,加深了我们对植物应激反应的理解。

2020年9月2日,日本东京大学Ken Shirasu团队在Nature (IF:42.778)在线发表题为"Quinone perception in plants via leucine-rich-repeat receptor-like kinases"的研究论文,鉴定了植物感知醌类的受体CARD1。
醌在生活的所有生物界中产生并被感知。植物是醌的主要生产者,但是醌在植物中作为信号传导剂的作用仍然未知。醌的一个已知作用是在寄生于根中的植物中诱导吸根(特殊的进食结构),这在宿主来源的醌化合物(DMBQ)存在下发生,但是,尚不清楚寄生植物如何感测DMBQ,以及非寄生植物是否能够感测醌。
首先作者使用拟南芥和DMBQ作为模式植物和醌,利用钙指示剂发现DMBQ处理后Ca2+浓度上调和检测MPK3/6的磷酸化发现存在明显磷酸化。并且区别于flg22诱导,DMBQ处理后不会引起ROS的累积。说明拟南芥能够作为一种模式植物来研究醌类物质的响应。通过EMS诱变,他们一共鉴定到11棵mutant,称之为cannot respond to DMBQ 1-1 (card 1-1) to card 1-11。基因mapping之后发现是At5g49760,一个LRR-RLK,用CARD1自身启动子回补之后,发现能够回补表型,说明表型的确是由该基因引起的。
CARD1广泛在陆地植物中存在,但是不在绿藻等植物中存在。序列比对发现存在很多保守的半胱氨酸位点,因为动物和细菌对醌的感知作用也是通过对目的蛋白半胱氨酸修饰来实现的。为了验证这些半胱氨酸的功能,他们利用CARD1(C395S) 和 CARD1(C405S)的材料进行回补时,发现不能回补表型,因此这两个位点可能有着重要功能。为了说明这个问题,他们使用的cys氧化更强的TFBQ,发现TFBQ能够竞争性抑制DMBQ导致的激活过程。
为了进一步说明CARD1调控的下游,作者在card突变体中,检测了MPK的磷酸化水平发现大大下降。还发现了35个基因表达量下调,GO分析发现这些与损伤或者胁迫相关。作者猜测CARD1介导的信号通路可能与免疫直接相关,于是分别用Pseudomonas syringae pv. tomato DC3000和毒性更小的材料,处理野生型和card1,发现card1互补材料中醌类诱导的气孔关闭,在野生型中消失。由于LRR-RLK介导的免疫信号常常与BAK1相关。于是他们利用一个仅影响免疫而不影响BR信号通路的bak1-5,发现外源施加DMPQ引起的MPK的磷酸化减弱。暗示CARD1和BAK1一起参与免疫的过程。

上图使用Invent柱式法质膜及组分分离工具(Cat#SM-005-P),将细胞组分分成了可溶性组分SF,细胞器组分OM,及细胞膜组分PM,进行WB检测,anti-AHA1 作为质膜内参, anti SMT1 内质网内参作为细胞器内参,anti-RbcL 作为可溶性组分内参,验证了CARD1的细胞定位以及CARD1功能丧失等位基因中的定位。
通过解读文章,我们不难发现植物免疫,植物抗逆,植物光合等深度研究中,往往都会围绕植物膜系统展开研究,研究方法包括冷冻电镜,放射自显影,绿色荧光蛋白(GFP)+显微镜检查,突变体+绿色荧光蛋白(GFP),生化分析和无细胞系统,以及亚细胞结构分离+Western,IP,质谱技术等。其中亚细胞结构分离+Western,IP,质谱技术是目前最常用的方法,几乎所有已经发表的文章都会涉及,但是植物亚细胞结构分离由于样品的多样性及分离操作复杂,目前仍然是难点,Invent公司一直致力于开发柱式法蛋白快速提取及亚细胞结构分离工具,开发了多种植物膜系统分离工具,仅需使用少量样品,无需超高速离心和自配裂解液,1小时左右即可获得高质量且具有活性的亚细胞结构,可应用于各类下游实验,大大加速了研究者在植物膜系统研究中的实验进程。
Invent柱式法蛋白提取及亚细胞结构分离帮你解决植物不可溶组分提取与分离(点击这里了解更多)
| Invent植物样品亚细胞结构分离全攻略 | |
| SM-005-P(植物质膜及组分分离) | Minute™ Plasma Membrane Protein Isolation Kit for Plants |
| MM-018(植物微粒体分离) | Minute™ Plant Microsomal Membrane Extraction Kit |
| CP-011(叶绿体分离) | Minute™ Chloroplast Isolation Kit |
| SD-008/SN-009(植物总蛋白提取,含不可溶组分) | Minute™ Total Protein Extraction Kit for Plant Tissues |
| PF-045(植物细胞核和胞浆分离) | Minute™ Plant Cytosolic and Nuclear Protein Isolation Kit |
| PR-048(植物内质网富集) | Minute™ Plant ER Enrichment Kit |
| PG-049(植物高尔基体富集) | Minute™ Plant Golgi Apparatus Enrichment Kit |
| PE-050(植物内体富集) | Minute™ Plant Endosome Enrichment Kit |
| PL-051(植物脂筏分离) | Minute™ Plant Lipid Raft Isolation Kit |