11 年
手机商铺
公司新闻/正文
7203 人阅读发布时间:2021-08-09 15:16
内体(endosome)是膜包裹的囊泡结构,可通过分裂、融合等方式调控内吞“货物”的分选,进而影响其胞内运输途径——“货物”在内化之后被分配到内体的不同结构域(domains),进而转运至溶酶体进行降解,或转运至细胞膜(PM)或反式高尔基体(TGN)再循环利用。

Cameron C. Scott, Seminars in Cell & Developmental Biology,2014
内体分裂(endosome fission)通常与“货物”分选有关,先前研究表明,内质网(ER)和内体在狭窄的分选区形成稳定的膜接触位点(MCS),从而调控内体的收缩与分裂。然而其他膜性细胞器是否参与调控内体分裂过程并不清楚。

Ashley A.Rowland,Cell,2014
2021年6月28日,清华大学生命科学院孟安明团队联合中科院生物物理所李栋团队于Nature Cell Biology上发表了题为A Golgi-derived vesicle potentiates PtdIns4P to PtdIns3P conversion for endosome fission,报道了高尔基体通过出芽小泡的方式调控内质网介导的内体分裂,证实了细胞内不同膜器系统之间的高度协同互作。
研究背景:
内体的转运与磷酸肌醇(PIP)的连续转化有关,内体广泛接触ER以防止内体中磷脂酰肌醇-4磷酸(PI4P)的积累,同时磷脂酰肌醇-3磷酸(PI3P)激酶VPS34可以补充早期内体(EE)中PI3P的消耗。此外VPS34还可催化高尔基体产生PI3P,以调控囊泡分选和出芽。
磷脂酰肌醇转移蛋白(PITPs)参与细胞内信号传导和膜运输,可以将磷脂酰肌醇(PI)从ER递送到靶向膜以合成PIP,其机制暂不清楚。而SEC14样蛋白与经典的PITP不同,可以结合各种疏水性配体发挥广泛的生理功能——SEC14L2可调节胆固醇合成并使丙型肝炎病毒在细胞环境中复制;此外还发现禁食条件下,敲除SEC14L2蛋白的小鼠体内循环胆固醇显著减少。
那么问题来了:高尔基体是否会参与到ER相关的内体分裂过程中呢?SCE14样蛋白是否调控内体中PIP的转化?
为了揭示以上问题,研究者通过高分辨率成像技术结合电镜观察,发现了一种高尔基体衍生的SEC14L2囊泡,其可促进PI4P向PI3P转化以调节内体的分裂。此外通过体外重构实验发现SEC14L2的缺失会造成PI4P的积累与PI3P的减少,从而削弱内体的分裂,导致内体体积显著增大,进而影响“货物”转运。

Bo Gong, Nature Cell Biology, 2021
高尔基体分泌的SEC14L2小泡与内质网协同调控内吞体分裂的模式图
SEC14L2小泡通过与内质网和内吞体之间形成膜相互作用,促进内吞体上PI4P向PI3P转换,从而促进内吞体分裂。

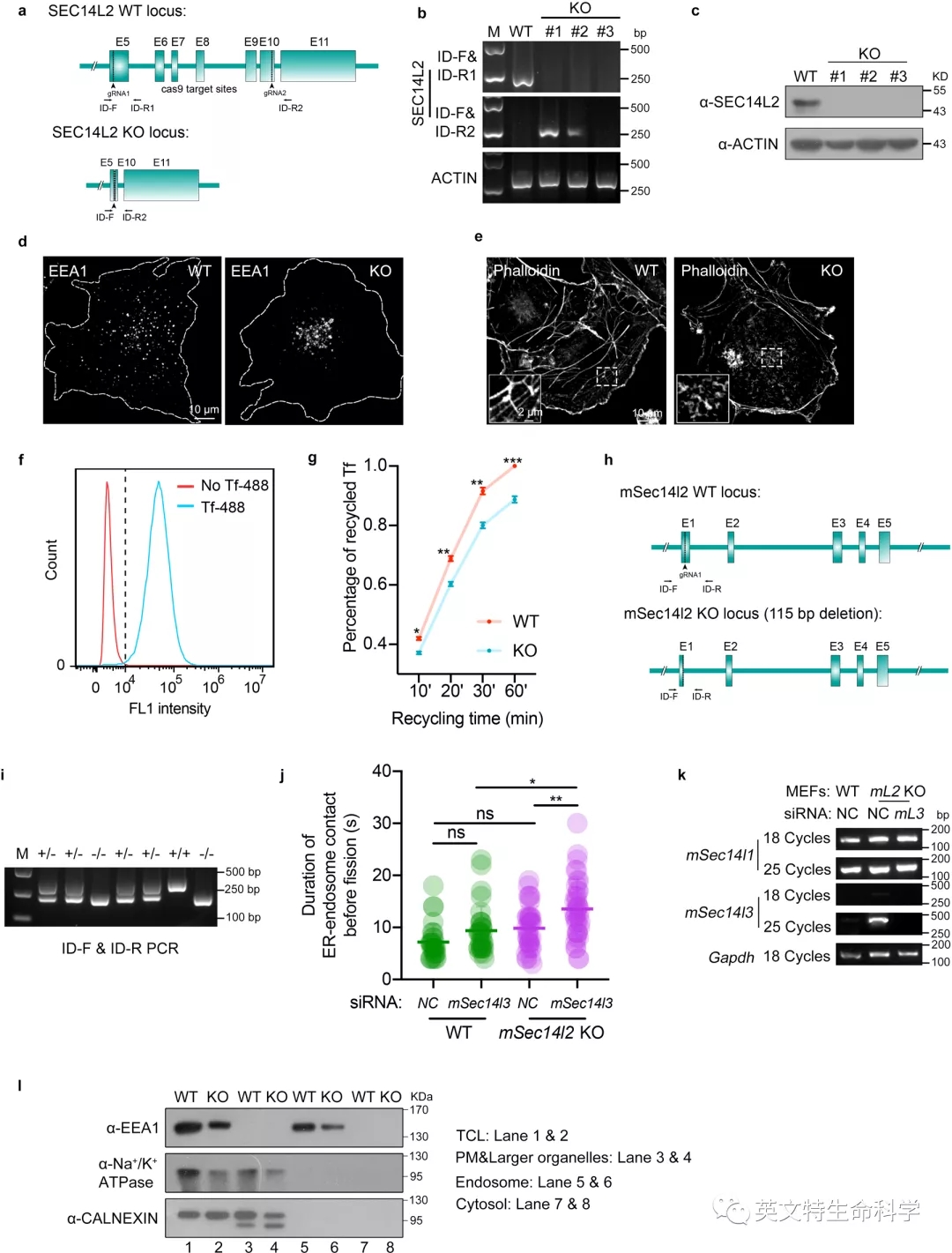
使用CRISPR-Cas9方法建立SEC14L2敲除 COS-7细胞系,基因组验证后产生了三个独立的SEC14L2敲除克隆细胞系(KO-1,KO-2,KO-3)(图a,b),WB实验未检测到SEC14L2蛋白(图c);EEA1阳性内体在SEC14L2 敲除细胞中体积较大;转铁蛋白(Tf)回收率可以确定SEC14L2敲除COS-7细胞内体紊乱的生理过程——与WT细胞相比,SEC14L2敲除细胞表现出较低的Tf回收率,表明SEC14L2在促进内体分选过程中起作用;上调mSEC14L3表达可以补偿mSEC14L2的丢失并确保mSEC14L2敲除MEF细胞中内体正常分裂(图h-k);使用抗-EEA1、抗-Na+/K+ ATPase 和抗-CALNEXIN 抗体通过免疫印迹验证内体组分、质膜组分和细胞器组分(含内质网)(图i);以上结果表明SEC14L2可以促进ER相关的内体分裂并调节内体形态和分选功能。

在WT细胞中,大多数GFP-FYVE荧光信号在EEA1阳性内体中积累,而SEC14L2敲除细胞中的荧光较弱(图f,h),表明SEC14L2敲除细胞中EEA1阳性内体上PI3P水平较低;SEC14L2缺失细胞中观察到更多的EGFP-PHOSBP荧光信号(图g,i),这表明EEA1阳性内体上的PI4P表达量增加;为了直接评估内体PIP水平,研究者纯化内体并提取脂质用于LC-MS/MS分析,COS-7细胞中SEC14L2敲低导致PI3P水平降低2倍,PI4P/PI5P水平增加4.5倍,而PC、PI/、PS水平没有显著变化。以上结果表明SEC14L2可能与内体中PI4P到PI3P的转化有关。
综上所述,该文论证了一种高尔基体产生的SEC14L2囊泡,其可介导内质网相关的内体分裂过程中磷脂酰肌醇的转化,进而促进“货物”的分选。
值得注意的是,该文使用Minute 柱式法亚细胞结构分离技术(cat#ED-028)获取天然内体(早期内体)以进行免疫印迹验证和质谱分析,与传统的蔗糖密度梯度离心法相比,具有以下优点:
(1)样品需求量较小(2*107个细胞即可提取),得率较高;
(2)操作简单,省时省力,无需超高速离心及自配溶液;
(3)保留内体天然活性,减少组分间的交叉污染。
更多Minute 柱式法亚细胞结构分离工具如下:
|
名称 |
货号 |
|
质膜及细胞组分分离 |
SM-005 |
|
哺乳动物细胞/组织线粒体分离 |
MP-007/MM-038 |
|
内体和细胞组分分离 |
ED-028 |
|
内质网富集 |
ER-035/ER-036 |
|
高尔基体富集 |
GO-037 |
|
溶酶体分离 |
LY-034 |
|
哺乳类动物组织及细胞总脂筏分离 |
LR-039 |
|
质膜脂筏分离 |
LR-042 |
若想了解更多详细内容,请及时与我们联系!